Con el siguiente tema usted tendrá una visión general acerca de lo que son los Géneros, grupos o categorías literarias en que se ordenan las obras literarias siguiendo la intención del autor. Además se debe considerar la forma y el contenido. Es importante mencionar que la primera clasificación de Géneros Literarios que se conoce, surge con la obra “La Poética” escrita por Aristóteles, filósofo griego que nace en el año 384 a.c. en una pequeña localidad llamada Estagira. A los 17 años, fue enviado a Atenas para estudiar en la Academia de Platón.
Discursos literarios según la poética
La Poética fue escrita en el año 335 a.c. su tema principal es la reflexión estética; es una trabajo contentivo de definición y caracterización de las obras literarias, según La Poética las obras literarias se clasifican en Épica, Lírica y Dramática. El siguiente esquema describe cada uno de los géneros y subgéneros literarios según La Poética de Aristóteles.
Imagen por M.Sc. Berty Chirinos |
A continuación se conceptualizan los géneros y subgéneros literarios contenidos en el esquema anterior:
Épico
Lírico
Viene de la palabra lira, fue el instrumento musical con que se acompañaban los poetas griegos y latinos para leer sus poemas, es un género subjetivo, por medio del cual, el escritor da a conocer sus sentimientos y emociones, se escribe en verso. Los subgéneros más conocidos son:Dramático
En este género el autor utiliza personajes que por medio del diálogo plantean conflictos, la obra se completa cuando se representa, es decir, intervienen la acción y el diálogo entre los personajes; se considera un género mixto, puede escribirse en prosa o en verso. Los subgéneros de la Dramática fueron:Para concluir este apartado es importante señalar que los géneros y subgéneros anteriores pertenecen a la primera clasificación contenida en el libro La Poética escrita por Aristóteles.
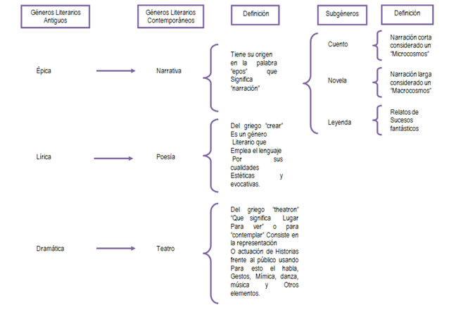
Discursos Literarios: Contemporáneos
En el Renacimiento y con la invención de la imprenta por el alemán Juan Gutemberg (1400-1468), la literatura sufre grandes transformaciones, se facilita la escritura, y con el tiempo empiezan a surgir nuevos géneros y subgéneros. En algunos subsisten características de los primeros, para entender esto, veamos el siguiente esquema:
Imágen por Lic. Barbi Redondo |
La narrativa
Es el acto de contar o relatar, aunque cuando hablamos de narrativa es importante destacar que dicho término abarca también otros campos, pero aquí nos referiremos a la narrativa como discurso literario.
Ya hemos dicho que la literatura es “ficción” y narrar por su parte significa “relatar o contar”, uniendo los dos términos “ficción – narrativa” tenemos una relación de hechos ficticios que presentan apariencias de realidad, los hechos referidos deben estar relacionados o encadenados entre sí y se van sucediendo de forma más o menos lógica, constituyendo un principio y un final.
Los elementos más importantes de la obra narrativa son:


Cuando hablamos de narrativa inmediatamente pensamos en los subgéneros: el cuento, la novela y la leyenda, solamente cuando se analiza una obra de estas, es que se conoce la complejidad de la obra narrativa.
El cuento es de origen muy antiguo, el principal antecedente del cuento en todas las culturas es el relato oral. La oralidad constituye una valiosa contribución a la literatura, recordemos, que mediante ella se ha mantenido la memoria colectiva de los pueblos. Alguien dijo que “el cuento aparece cuando se dice la “primera mentira”. Los primeros libros de la Biblia se transmitieron de generación en generación por la vía oral. Tal y como dijimos anteriormente la escritura apareció muchos siglos después que el hombre descubriera el lenguaje/lengua como medio de comunicación.
La más antigua colección de cuentos que se tiene conocimiento proceden de la tradición oral y es El Pantchatantra (Oviedo:2009)
Que significa cinco libros y es de origen indio.
La colección de cuentos de origen árabe que ha tenido influencia literaria en el cuento moderno son “Las mil y una noches”, los cuentos mas conocidos de este libro son “Aladino y la Lámpara Maravillosa”, “Alí Babá y los Cuarenta Ladrones”,”Simbad el Marino” y otros, que han sido el deleite de niños, jóvenes, y adultos de todos los tiempos.
Poco a poco el cuento se va extendiendo por Europa y van surgiendo los precursores del cuento moderno, entre ellos se destacan los siguientes:
El Cuento Infantil
En los siglos XVII, XVIII y XIX el cuento infantil experimentó un gran repunte (Oviedo: 2002) uno de sus principales promotores fue el francés Charles Perraul (1628-1703), quién recurrió a los relatos orales y a los cuentos populares, dándoles un estilo gracioso y ágil, los cuales perduran hasta nuestros días para entretenimiento de los niños de todas las épocas y países. Entre estos cuentos, mencionamos “Caperucita Roja “, “Pulgarcito”, “La Cenicienta”, “El Gato con Botas”, “La Bella Durmiente” y otros; incluso, muchos de ellos han sido llevados al cine actualizando sus personajes, pero manteniendo sus argumentos.
Es importante mencionar que a mediados del siglo XIX se perfecciona la imprenta, lo que facilita la edición de las obras literarias, las cuales van dirigidas a todo público, generalizándose la publicación de folletines, revistas , y periódicos.El Cuento en América
En la misma época en que se generaliza el cuento en Europa, aparecen los primeros autores de cuentos en América, entre ellos cabe destacar a los norteamericanos Washigton Irving (1783-1859), posteriormente, Edgar Allan Poe (1809-1849) considerado el creador de los cuentos de misterio y policiales, otros que se destacaron en esa misma época fueron Mark Twain (1835-1910), Jack London (1876-1916), entre otros.
En la América hispana se encontraron vestigios de narrativa y poesía antes de la venida de los Europeos, por ejemplo El Popol – Vuh, considerado la biblia de los Maya-Quiché en él se encuentran pasajes narrativos muy hermosos y bien logrados, leamos un fragmento del mismo:
Tercera Parte Se buscó lo que debía entrar en la carne del hombre” Los Progenitores y Formadores dijeron: “ Ha llegado el tiempo de amanecer De que se termine la obra , que aparezca el hombre la humanidad en la superficie De la tierra”. Tuvieron un consejo en la oscuridad , y al amanecer ya habían encontrado lo que Debía entrar en la carne del hombre. De Paxil y Cayola vinieron las mazorcas amarillas y las blancas. Molieron las mazorcas amarillas y las blancas, hizo Ixmucané nueve bebidas y De este alimento provinieron la fuerza y la gordura , y con el crearon los músculos Y el vigor del hombre. Esto hicieron los progenitores Tepen y Gucumatz así llamados. A continuación entraron en plática a cerca de la creación y la formación de nuestra Primera madre y padre. De maiz amarillo y de maíz blanco se hizo su carne, masa de Maíz, se hicieron los brazos y las piernas del hombre. Únicamente masa de maíz entró en la carne de nuestros padres, los cuatro hombres que fueron creados… |
|
| El Popol Vuh Traducción de Francisco Ximénez |
|
En cuanto a la poesía sobresale el poema erótico náhuatl Canto de las Mujeres de Chalco, es admirable en cuanto a su forma y contenido. Leamos algunos de sus versos:
Canto de las Mujeres de Chalco
“Levantaos, levantaos hermanitas Aquiahuatzin de Ayapango |
Poco a poco el cuento europeo va penetrando en Hispanoamérica, publicándose el primer libro de relatos cortos “El Matadero” de Esteban Echeverría (1805-1851). Con el surgimiento en America del Movimiento Modernista o Modernismo siendo su principal figura el nicaraguense Rubén Darío, tanto la poesía como la narrativa adquieren otras características que influyeron en la literatura europea. Entre los escritores más importantes de este movimiento se destaca el uruguayo-argentino Horacio Quiroga (1878 – 1937), y los hondureños Juan Ramón Molina (1875-1908) y Froilán Turcios (1875 – 1943).
< La narrativa hispanoamericana adquiriere características propias tanto en la temática como en el vocabulario manifestándose en las corrientes conocidas como “costumbrista” y “regionalista”. A mediados del siglo XX surge en Hispanoamérica la mas importante generación de escritores de la región conocida como el “Boom” (exploción) latinoamericano, entre los narradores mas conocidos de esta generación se mencionan a los argentinos Juan Carlos Onetti y Julio Cortázar, los mejicanos Juan Rulfo y Carlos Fuentes el colombiano Gabriel García Márquez, el peruano Mario Vargas Llosa y el cubano Alejo Carpentier, entre otrosEl Cuento en Honduras
Durante el siglo XIX no se conoce en Honduras ninguna publicación de cuento o novela; fue a principios del siglo XX que aparecen los primeros cuentistas, entre ellos Juan Ramón Molina (1875 – 1908) con el cuento “El Chele” y “Mr. Black” pero su mayor valor literario lo alcanzó con sus poemas; y Froilán Turcios ( 1875 – 1943 ) con el libro “Cuentos del Amor y de la Muerte” , Turcios cultivó además del cuento, la poesía y el periodismo, ambos autores pertenecieron a la generación modernista.
Según Manuel Salinas Paguada (Q.D.D.G.) “Los primeros intentos por definir el cuento en Honduras fueron realizados por la Generación del grupo Renovación en la primera década del siglo XX, dirigido por Arturo Mejía Nieto, Marcos Carias Reyes, Arturo Martínez Galindo y Federico Peck,” destacándose entre el grupo Arturo Martínez Galindo (1900 – 1940) quien publicó en el mismo año en que murió el libro de cuentos “Sombras” donde se encuentran los primeros elementos del cuento psicológico hondureño, desafortunadamente, fue el único libro que nos legó, debido a su muerte prematura en manos de uno de los esbirros del dictador Tiburcio Carias Andino (1933 – 1949 ).
En la década del 30 surge la llamada “generación de la Dictadura” (destacándose en el campo de la poesía). En ese período el contexto político - económico del país cambia, la economía hondureña depende en su mayoría del monocultivo (el banano) los obreros y/o campesinos que trabajan en los campos bananeros de la costa norte se convierten en personajes de la narrativa del momento, consolidándose el cuento criollista, siendo los autores mas importantes Alejandro Castro h. (1914-1995 ) con su libro “El Ángel de la Balanza”, en la línea del costumbrismo sobresalen Víctor Cáceres Lara (1915 – 1992 )con su cuento “Paludismo” y Eliseo Pérez Cadalso (1920 - 1999) y Alejandro Castro h (1914-1978)
El cuento moderno hondureño se desarrolla y consolida con el poeta, ensayista, cuentista y diplomático Don Oscar Acosta, quien publica en 1956 un conjunto de breves relatos titulado “El Arca” en la ciudad de Lima, Perú. El libro “El Arca” consta de dieciocho relatos que rompen con el esquema narrativo anterior con clara influencia de los grandes narradores Franz Kafka, James Joyce y Jorge Luis Borges. Temáticamente el autor, al final de cada cuento plantea un mensaje o reflexión moral con el propósito de enmendar problemas sociales.La nueva generación de cuentista la conforman Eduardo Bahr, Julio Escoto, Marcos Carías Zapata, Pompeyo del Valle, Roberto Castillo (Q.D.D.G.) Jorge Luis Oviedo, Edilberto Borjas, Oscar Amaya Armijo entre otros. En las obras de estos escritores se destaca el empleo de nuevas técnicas narrativas y el enfoque de la temática social
Como ejemplo se presenta la primera parte del cuento “El Chele” de Juan Ramón Molina, en él se observan reminiscencias románticas, en términos generales este cuento en particular da un viraje hacia el realismo, en el lenguaje prevalece las expresiones propias de los estratos sociales bajos. El Departamento de arte de La Universidad Pedagógica Nacional Francisco Morazán de Honduras UPNFM filmó un vídeo basado en este cuento.
La novela surge en todo su esplendor en el siglo XIX, aunque “El Ingenioso Hidalgo Don Quijote de la Mancha” (1605) escrita por Don Miguel de Cervantes Saavedra (1547 – 1616) es considerada la primera novela moderna y la obra cumbre de la literatura española.
Ese macrocosmo que es la novela refleja al hombre con toda la problemática que le acompaña durante su vida, así mismo, refleja el entorno social en que se desenvuelve, lo sitúa en regiones misteriosas y absurdas que lo llevan a finales inesperados concluyendo siempre en la vida y sus circunstancias. “La novela es la obra literaria que mejor revela las complejas y diversas facetas de la realidad” (H.Umaña 2003).
Por su asunto temático la novela puede ser:
Imágen por M.Sc. Berty Chirinos |
Veamos en detalle los diferentes temas de la novela:
El pueblo alemán habla de la canción de “Lorelei”, imagen de la Sucia, La Siguanaba o la Triste Visión de las Quebradas y la Llorona en Centro América y México, todas tienen el mismo tema con ambientaciones diferentes, siendo una de las leyendas mas famosas que se conoce. A modo de que la conozcan disfruten esta leyenda observando el siguiente video, clic.
La Poesía
La poesía nació en el momento en el cual el hombre trato de comunicar a los demás sus propios sentimientos y su admiración a las cosas hermosas. La poesía es la expresión artística de la belleza, de los sentimientos por medio de la palabra oral o escrita y responde especialmente al estado de ánimo de quien la escribe y de quien la lee. La palabra poesía se relaciona con todas las manifestaciones artísticas que transmiten belleza y expresan un mundo interior. Se puede encontrar poesía en una fotografía, en la fachada de un edificio, en la presentación de un proyecto, en el llanto de un niño, en las lágrimas de una madre, etc. Para ejemplificar qué es poesía digamos con el poeta:
“¿Qué es poesía?, dices, mientras clavas
En mi pupila tu pupila azul,
¿Qué es poesía? Y ¿tú me lo preguntas?
¿Poesía?…Eres tú”.
RIMA XXI, Gustavo Adolfo Becker (español)
El poeta se preocupa por explicarse ¿Qué es la poesía? Su verso transciende porque está en la idea y esencia de las cosas. Pudiera decirse que el “tú” en Bécquer no es una mujer, sino la poesía misma. Bécquer es el poeta de las intimidades del alma su poesía constituye una confesión total de su alma y sueño. Bécquer dio una nueva orientación a la poesía española e influyó decisivamente en la literatura hispanoamericana. Su poesía se mantiene presente en la inspiración de los poetas románticos. Con el correr de los siglos, la poesía ha ido cambiando de acuerdo a diferentes escuelas o movimientos literarios, se destacan las siguientes:
Elementos de análisis de un poema:
Imagen por Lic. Barbi Redondo |
El metro o métrica: cada verso tiene, una cantidad determinada de silabas que se calcula por el número de silabas que tengan.
Por ejemplo:
| cuen tan los crio llos del sue lo = 8 silabas |
La Rima: se define como la unidad total o parcial, de sonidos entre dos o más versos, a partir de la última vocal acentuada. Existen dos tipos: consonante o total, si los sonidos idénticos son vocales y consonantes, y asonante o parcial, que se produce cuando sólo las vocales son idénticas:
Atendiendo a lo anterior, se pude identificar la rima consonante en este ejemplo:
Cuarteto "Un año más; no mires con desvelo |
Esta estrofa tiene cuatro versos. Observe las palabras finales de los versos 1 y 4 los cuales terminan en “elo”, en esta rima hay igualdad de consonantes y vocales. En los versos 2 y 3 es la misma clase de rima con la terminación “ado”, en que la igualdad se produce a partir de la vocal tónica: ambas son palabras graves, la voz se carga en la "a". En este caso, hay coincidencia de vocales y consonantes entre las palabras finales de dos versos, a partir de la última vocal tónica. Esta clase de rima recibe el nombre de rima consonante.
Ahora, observe el siguiente ejemplo:
Copla "Cuando me pongo a cantar, |
Aquí la rima también se produce entre los versos 2 y 4, a partir de la última vocal acentuada. Sin embargo, la coincidencia sólo se produce en las vocales: o-a. Las consonantes son distintas. Esta rima se llama rima asonante.
La combinación de la rima final ya sea asonante o consonante, se puede presentar en formas muy variadas; ya de dos en dos, como en el pareado (AA-BB-CC); una sola rima como en el monorrimo (AAAA); o bien cruzada (ABAB) o (ABBA), o encadenada como en los tercetos (ABA BCB CDC). Hay infinidad de formas para presentar la rima. Sin embargo, es bueno anotar que en las actuales tendencias de la poesía se prescinde de ella.
El ritmo poético: el verso y la rima dan musicalidad al lenguaje poético. Seguramente habrán apreciado que la mayoría de los poemas tienen un ritmo marcado, que nos invita a movernos y a recitarlos. También por ritmo se entiende el movimiento armónico que existe en el verso. No hay que confundir ritmo con metro. El metro es la cantidad de silabas poéticas existentes en un verso. El metro es una medida exterior, en cambio el ritmo es interno. El ritmo es el elemento esencial en toda manifestación artística, es el resultado de una alternancia de elementos que se va acomodando según la subjetividad del creador para producir un efecto estético determinado. En el caso del poema en verso, el ritmo resulta de alternar pausas y acentos ósea silabas acentuadas con silabas atonas interrumpidas por pausas, produciendo una musicalidad muy especial; en los versos libres los acentos se deben colocar con mayor libertar y, aunque aparentemente se altera el ritmo se enriquece por la variedad de combinaciones que se logran.
Se llama acento rítmico al acento dominante en un verso que es el que coincide con el axis (acento en la penúltima silaba)
Ejemplo: Primera estrofa del coro del Himno Nacional de Honduras |
En la estrofa anterior, encontramos el áxis rítmico en la tercera, sexta y novena sílaba de cada verso.
La Estrofa: es la unión de varios versos que tienen características determinadas. Estrofa es una unidad métrica cerrada, en una rima, un metro y una cantidad de versos prefijados. Sigamos con el ejemplo del himno nacional de Honduras.(Augusto C. Cuello) en este caso, con la primera estrofa:
India virgen y hermosa dormías
de tus mares al canto sonoro
cuando echada en tus cuencas de oro
el audaz navegante te halló;
y al mirar tu belleza extasiado,
al influjo ideal de tu encanto,
la orla azul de tu espléndido manto
con su beso de amor consagró.
En este ejemplo podemos observar que la estrofa está compuesta por versos endecasílabos (11 sílabas) y se le llama octava real porque está conformada por 8 versos de arte mayor. La estrofa tiene diferentes combinaciones, un ejemplo clásico es el soneto, que está formado por: dos cuartetos y dos tercetos de arte mayor; versos alejandrinos (14 sílabas).
Ejemplo:
Pesca de Sirenas
Péscame una sirena, pescador sin fortuna,
que yaces pensativo del mar junto a la orilla.
Propicio es el momento, porque la vieja luna
como un mágico espejo entre las olas brilla.
Han de venir hasta esta ribera, una tras una,
mostrando a flor de agua el seno sin mancilla,
y cantarán en coro, no lejos de la duna,
su canto, que a los pobres marinos maravilla.
Penetra al mar entonces y coge la más bella,
con tu red envolviéndola. No escuches su querella,
que es como el aleve de la mujer. El sol
la mirará mañana entre mis brazos loca
-morir- bajo el divino martirio de mi boca-
moviendo entre mis piernas su cola torsanol.
Juan Ramón Molina (1875-1908) hondureño
Imagen por M.Sc. Berty Chirinos |
La estructura interna o de contenido: en este apartado hallamos el tema o idea principal que el autor expresa, constituye el argumento del poema y da respuesta a las preguntas ¿Qué nos dice el poeta?, ¿por que lo dice? y es a través de las figuras literarias o recursos estilísticos o literarios que encontramos las respuestas. Y el poeta, como busca la elegancia en su lenguaje utiliza ciertos recursos de estilo al que se han dado el nombre de TROPOS o figuras. Las figuras que generalmente se encuentran en el lenguaje literario son:
El teatro: es una forma de expresión, concebida para representar episodios o conflictos de la vida ante un público. Esta forma de lenguaje, que subsiste en la ceremonia, el rito, el culto ha pertenecido a todos los hombres, se escribe para ser interpretada. Las palabras drama y teatro Involucran la lectura y la representación. El autor y el director, el lector y el público, el actor y el personaje. Generalmente el texto, en prosa o en verso, se presenta por medio del diálogo de los personajes. Mescla los parlamentos, los gestos, la escenografía, los sonido; en un solo espectáculo.
Los elementos esenciales son: el autor que crea sus personajes, los actores que sirven de medio, soporte y vehículo transmisor y los espectadores que son los destinatarios del mensaje comunicado. Una obra teatral tiene tres momentos determinantes: Introducción del conflicto, hace que el desarrollo argumental avance, informa de las fuerzas contrarias en pugna que pueden manifestarse expresamente o hallarse en forma tácita; el Desarrollo de la acción, el desarrollo o nudo es el momento de mayor tensión, la trama se complica, los personajes y sus esfuerzos por superar a la fuerza contraria dan lugar a un pensamiento emocionante. Desenlace de la acción se soluciona el problema, el conflicto presentado en la obra. Para ampliar estos conceptos haga clic aquí.
Las diferentes teorías atribuyen los orígenes del teatro occidental a ritos antiguos de fertilidad, celebración de la cosecha, chamanismo y otras fuentes similares. El teatro de las civilizaciones de Grecia y Roma es el primer período en teoría teatral occidental, llamado clásico, sus obras están escritas en griego o latín. Los autores griegos más significativos: Sófocles, Eurípides y Esquilo. De Grecia el teatro pasa a Roma se destacan Terencio, Séneca y Plauto.
En el siglo XVI, la obra dramática más importante es “La Celestina” de Fernando de Rojas que no fue representada en esa época por tener una estructura muy complicada. En el “siglo de oro”, siglo XVII, se fundan las primeras salas teatrales llamadas corrales de comedias, gestionadas por las Hermandades, proliferan los autores, las obras y las compañías. Miguel Cervantes Saavedra y Lope de Vega inician la evolución del arte teatral. Cervantes escribe en prosa, “El juez de los divorcios”, en la que se presentan cuatro parejas, cuyos esposos ofendidos: un viejo, un militar, un doctor y un ganapán- admiten el divorcio que sus mujeres piden. Los jueces lo niegan, pues viven de los matrimonios mal avenidos, a quienes no favorece el divorcio. Otro ejemplo es “Fuenteovejuna” escrita por Lope de Vega, tiene tres actos, es una obra que plantea la rebelión del pueblo contra el señor feudal.
En el siglo XVIII, el público respaldaba con entusiasmo, las comedias de magia donde había encantos, actuaban duendes, diablos, enanos que se convertían en gigantes; pese a los bienintencionados reformas de Leandro Fernández de Moratín que señala que la comedia debía hacer repartos de papeles fundados en las aptitudes de los intérpretes, la dignificación del poeta y la valoración de la figura del director. A continuación un ejemplo de este dramaturgo, para ello haga clic aquí.
La temática romántica, en el siglo XIX abunda en amores imposibles y platónicos con muertes trágicas pero siempre fieles a su motivo amoroso o heroico. En este sentido, el héroe romántico por excelencia está protagonizada por Don Juan Tenorio de José Zorrilla, que muestra a un personaje capaz de redimir su condición de burlador, obteniendo así el consiguiente perdón divino. Haga clic aquí para leer Don Juan Tenorio
| Época | Características | Manifestaciones Teatrales |
| Indígena |
Elementos mágico-religiosos, se presentó entre los pueblos indígena de la zona. | Drama Rabinal Achi |
| Colonial |
Medio de evangelización y de costumbres europeas. Se acompañaba de música; basada en misterios religiosos. Se representa con motivo de la llegada de un nuevo Gobernador o el cumpleaños de un obispo. Los guancascos, pactos de paz o, encuentros representan el sincretismo religioso que en la actualidad sobrevive. | Guancascos Bailes de Moros y Cristianos El Drama de San Sebastián o Los Diablillos de San Sebastian. |
| Independiente |
Las Pastorelas son las primeras manifestaciones de arte dramático en Centro América, escritas por el sacerdote José Trinidad Reyes. Estas piezas de tipo bucólico tienen como tema el nacimiento del Niño Jesús y la Adoración a la Virgen María.
Francisco Díaz(Salvadoreño) escribió la obra titulada “Tragedia de Morazán” En 1905 el Presidente Manuel Bonilla emitió el decreto de construcción del teatro que llevaría el nombre de Teatro Cervantes. El 16 de septiembrede1915 se inauguró con el nombre Teatro Nacional Manuel Bonilla. |
Las pastorelas: Nohemí, Micol, Neftalia, Zelfa, Rubenia, Elisa, Albano, Olimpia, Floro “Tragedia de Morazán” escrita por Francisco Díaz(Salvadoreño) |
| Moderna |
“Los Conspiradores” drama escrito por Luis Andrés Zúniga y obra con la que se estrena el Teatro Nacional Manuel Bonilla. El iniciador del Teatro escolar en Honduras es José María Tobías Rosa. El comediógrafo Alonso A Brito escribió varias obras de teatro; se destaca “Un caballero de Industria” que con gran éxito se representa.
|
“Los Conspiradores” drama escrito por Luis Andrés Zúniga “Un caballero de Industria” escrita por Alonso A Brito |
| Contemporánea |
1954 Santiago Fernández Toffe(Español) organiza el “Cuadro Artístico Teatral Hondureño” que representa obras de autores extranjeros. En 1956 se organiza el “Grupo Dramático Tegucigalpa” que representan comedias españolas y norteamericanas y en 1964 logran construir su propia sala de teatro en la colonia Reforma de la Capital. Francisco Salvador, en 1958, organiza el “Teatro Universitario de Honduras” con el cual se inicia el movimiento de teatro moderno de alto nivel artístico en el país; se organizan los primeros cursos de teatro formando actores que trabajan como profesionales en el teatro y en la radio. |
|
| Actualidad |
El teatro ha alcanzado gran auge y prestigio, cuenta con directores y actores reconocidos nacional e internacionalmente se distinguen: Rafael Murillo Selva, Emmanuel Jaén, director del Teatro Taller Tegucigalpa. Saúl Toro y Edilberto Borjas que dirigen grupos de teatros populares formados por estudiantes de secundaria. | El Otro Lado Lejano y Danzas con las Almas: Teatro Experimental dirigido por: Rafael Murillo Selva; sus actores son de la raza garífuna. Historia de una Ceiba dirigido por: Rafael Murillo Selva; sus actores eran pobladores del municipio de Cantarranas. |